Desulfátor olověných baterií
PCB pro desulfátor, 35/35um měd, maska, prokovy
skladem >5 ks
Desku je potřeba osadit součástkami a oživit.
Nejedná se o stavebnici. Pouze samostatné PCB.
Nejedná se o stavebnici. Pouze samostatné PCB.
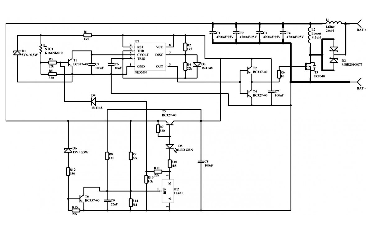
Plošný spoj pro stavbu Desulfátor olověných baterií dle
zapojení na
http://wiki.mypower.cz/desulfator.
Jedná se o přesný klon desky z dostupného PDF, doplněnou o druhou stranu pro zvýšení proudového zatížení s možností dodatečného pocínování zatížených spojů.
Popisky součástek včetně hodnot jsem také doplnil, pro snadnější osazování.
- rozměry 80x100mm
- oboustranná deska
- zelená maska (soldermask)
- vyvrtáno + prokovy
- měd 35/35um
- HAL/HASL - cínovaný povrch (60/40)
- kompletní popis pro snadné osazení (silkscreen)



