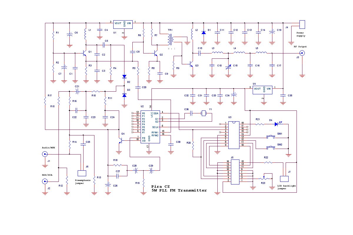
5W PLL FM Transmitter
PCB pro 5W PLL FM Transmitter, 35/35um měd,HAL, prokovy
skladem
Desku je potřeba osadit součástkami a oživit.
Nejedná se o stavebnici. Pouze samostatné PCB.
Nejedná se o stavebnici. Pouze samostatné PCB.
Plošný spoj pro stavbu 5W PLL FM vysílače dle
zapojení na
https://pira.cz/entx4.htm.
Jedná se o klon desky z dostupných obrázků.
Deska je prokovená, celoplošně pocínovanná HAL.
- rozměry 111x55mm
- oboustranná deska
- vyvrtáno + prokovy
- měd 35/35um
- HAL/HASL - cínovaný povrch (60/40)




